產品中心
強化督查 | 生態環境部9月8日發現汾渭平原涉氣環境問題77個
文章出處:和帆環境 ?? 瀏覽: ?? 發布日期:2019-07-28
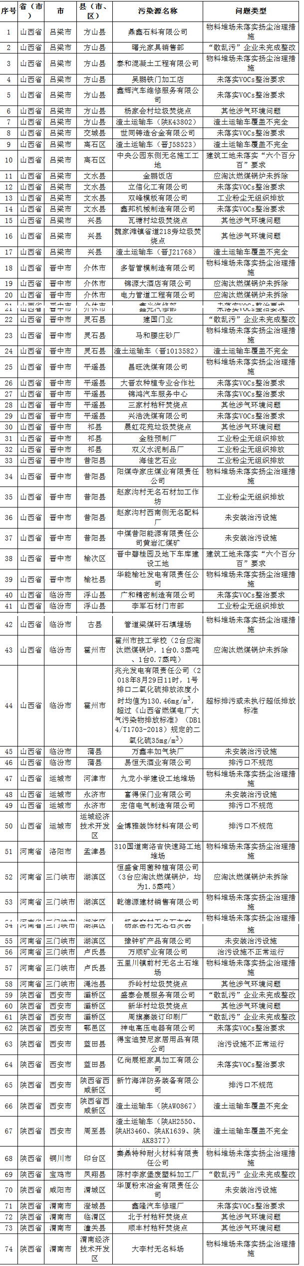
從生態環境部處獲悉,9月8日,90個督查組對汾渭平原的91個縣(市、區)進行督查,發現涉氣環境問題77個。
一、發現涉氣“散亂污”企業5家。
二、發現8臺應淘汰燃煤鍋爐未拆除。
三、工業企業未安裝大氣污染防治設施問題6個。
四、工業企業不正常運行大氣污染防治設施問題2個。
五、VOCs整治不到位問題13個。
六、工業粉塵無組織排放問題6個。
七、建筑工地揚塵管理問題8個。
八、物料堆場未落實揚塵治理措施問題15個。
九、超標排污問題1個。
十、排污口設置不規范問題4個。
十一、其他涉氣環境問題9個。

